打工人必备摸鱼神器_办公室流行的国产AI工具
AI时代已经到来,如果你还在使用付费AI软件,那么就是一个冤大头了,抖音旗下的免费AI工具豆包从学习,工作,生活全方面覆盖,相比较传统的搜索方式,上班族用豆包AI搜索排除了广告和重复性的信息,而且豆包能自己理解和分析,提取有价值的内容并整合。
办公室流行的国产AI工具:豆包
1,以后上班的时候在办公室遇到问题不好意思问老员工,现在终于不用怕了,就直接说“帮我写一个vba代码”,就能够实现单元格自动更新时间,它不仅能够直接提供完整代码,而且还详细解释了原理。

AI软件豆包
2,再比如直接在这里说“怎么使用Vlookup函数”,稍等一会会就能直接获得详细的教程,如果还不理解可以继续追问,直到弄明白为止,就像身边有一位24小时在线的私人助理。

AI软件帮你
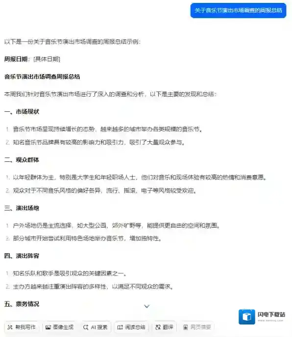
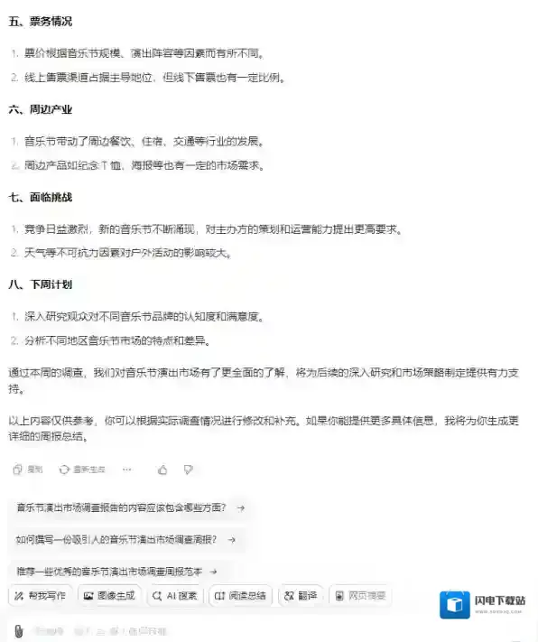
3,不仅是解答excel问题,平常让人头疼的会议总结周报月报,还有以前要花一两天才能做一份的PPT,现在只需要把相关信息通通告诉豆包AI,分分钟生成好几份参考模板。

AI软件就能
3,比如周一上班要做的周报总结,只用写一句周报主题,几秒钟就能自动生成一份周报文案,如果word版本的不好交差,再生成PPT大纲,每一页要展示什么内容都能给你安排的明明白白,以后不要再为PPT写什么掉头发了,还有不知道怎么写的书面汇报总结直接发给豆包,就可以自动帮你润色文案,大白话也能改的很专业。

AI软件流行
4,甚至下班无聊也可以和豆包直接聊天,它还能帮你写朋友圈文案、视频脚本标题,提供多个参考让你来选择,给你进行头脑风暴,帮你想创意的点子,帮你优化简历,提供面试技巧指导。
5,豆包还具备实时联网功能,可以帮你快速搜集到当下的热点事件,在摸鱼时间非常好用,带你了解当下火热的娱乐热点八卦事件。

AI软件周报
这些功能还都只是豆包工具的冰山一角,关键是全免费不限次数,这就是抖音旗下研发的ai软件豆包,赶快在本站下载客户端体验吧。
如何用豆包写武侠小说_豆包写小说需要付费吗
1.打开最新版本的豆包,选择左侧帮我写作。

AI软件豆包
2.在上方选择文学艺术,然后点击小说,下方会自动生成小说的描述文案。

AI软件写小说
3.在小说文案描述模板处进行编辑,小说类型为“武侠”,之后确定小说的风格、字数,以及其他细节,然后点击右边↑生成即可。

AI软件生成
4.如图就是豆包根据文案描述生成的武侠小说。

AI软件武侠小说
5.在下方可以对生成的小说进行扩写、缩写、语气调整等,如果不满意还可以重新生成。

AI软件小说
用豆包写小说需要付费吗
用豆包写小说会不会构成抄袭
小编调查后发现,用豆包写小说本身并不会构成抄袭。豆包是基于智能语言模型,收集大量的数据进行整合、模仿,然后依靠强大的自然语言组织技术进行原创,本身不会存在抄袭的问题。但如果我们在豆包生成的小说基础上进行加工、改编和拓展,在这个过程中未经授权使用他人的作品或创意,就有可能造成侵权。
相关推荐
闪电下载站